雖然進口葡萄酒近年來節節逼近,國產葡萄酒遭遇連環挑戰,但市場上機遇并存,國產葡萄酒也正抓住機遇,向前發展,但總體而言,國產葡萄酒在市場上的知名度仍舊有所欠缺,大部分葡萄酒愛好者對中國葡萄酒的產區都不甚了解。
作者于2016年1月至6月采用問卷調查法、專家咨詢法、收集和查閱現有文獻和網站等方法,對中國葡萄酒產區的現狀進行了調查和分析。內容包括:釀酒葡萄的分布、種植面積和主要品種,以及當地葡萄酒產地存在的問題。在調查數據的基礎上,以縣級行政區為單位繪制了中國葡萄酒產區分布圖。
此外,本研究還利用位于釀酒葡萄栽培區內的156個氣象站點1982-2011年的逐日氣象數據對各產區氣候特點進行了分析。該數據由中國氣象局國家氣候中心提供,包含氣溫(平均、最高和最低)、降水量、風速、相對濕度和日照時數這7項氣象要素的日值,以及各站點的地理坐標和海拔高度。
通過對這些數據進行計算,得到各站點無霜期、干燥度及極端低溫的值,以進行進一步分析。這個氣候數據庫涵蓋87%的葡萄酒縣級產區,可以從一定程度上反映中國葡萄酒產區的氣候特征。
1、產區分布

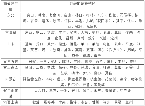
過去,中國釀酒葡萄產區多劃分為十大或者九大產區,本研究根據前人劃分結果、氣象地理區劃及行政區劃將我國葡萄酒產區劃分為11個產區,尤其強調的是將我國特有的刺葡萄產地湖南和毛葡萄產地廣西稱為‘特殊產區’。根據調查得到的葡萄分布數據,初步繪制了中國葡萄酒產區的縣級分布圖。結果顯示,我國釀酒葡萄廣泛分布于179個縣,北緯24-47°,東經76-132°。具體縣級種植區見表1。


表1 中國各葡萄產區的縣級分布
中國葡萄酒產區的發展還不完善,各地區的發展也各不相同,除山東、甘肅、寧夏、新疆、河北、遼寧外,很多產區沒有專門的葡萄酒管理部門。此外,我國目前還沒有一套完整、有效的葡萄酒產品地理標志保護體系。
到目前為止,被國家質量監督檢驗檢疫總局批準的國家地理標志產品只有桓仁冰酒、通化山葡萄酒、沙城葡萄酒、昌黎葡萄酒、煙臺葡萄酒、民權葡萄酒、賀蘭山東麓葡萄酒、河西走廊葡萄酒、吐魯番葡萄酒、鹽井葡萄酒、和碩葡萄酒、都安野生毛葡萄酒等國家地理標志產品。
2、種植面積
根據調查結果,全國釀酒葡萄總面積約為16.32萬公頃,約占葡萄總面積的1/5。其中新疆居第一位,面積為3.67萬公頃,其次是賀蘭山東麓為3.4萬公頃,河西走廊為2.05萬公頃,居第三位。
前三大區域約占全國釀酒葡萄面積的55%。特殊產區的葡萄品種可被用于鮮食消費、制汁和釀酒,因此,僅用于釀酒的面積不容易獲得。近年來,由于氣候條件等多種因素的影響,黃河故道產區釀酒葡萄栽培面積急劇減少,是本調查中栽培面積最小的一個釀酒產區。
3、品種
山葡萄廣泛分布于東北和內蒙古部分地區,而刺葡萄和毛葡萄屬是我國南方分布最廣的優勢種質,這三個種屬于東亞葡萄種群野生種質資源。山葡萄是一個抗寒樹種,具有很大的應用價值。后兩種具有較強的耐高溫、高濕和抗病性。盡管具有這些優勢,但高酸度和低含糖量是他們的最大缺點,限制了這些野生種質資源的發展。
在其他地區栽培的釀酒葡萄主要是國際品種。調查發現“赤霞珠”是大多數產區栽培最廣泛的紅色品種,其次是“美樂”和“蛇龍珠”,而“霞多麗”是種植最廣泛的白色品種。
根據國際葡萄品種目錄(VIVC,www-vicv.de),“蛇龍珠”已被認定為“佳美娜”的同義詞。龍眼是一個古老的品種,已在中國栽培數千年,可用于鮮食和釀酒。“煙73”和“煙74”是兩個染色品種,于1966年由“玫瑰香”與“紫北塞”雜交育成的品種。這些地區的葡萄品種存在嚴重的同質性現象,這可能對建立產品的區域特色會產生不利影響。
4、氣候特征
地理和地形上的不同導致各葡萄酒產區之間的氣候特征有明顯的差異。根據無霜期,葡萄適宜區域可劃分為4個氣候類型(160d-180d涼溫區、180d-200d中溫區、200d-220d暖溫區、>220d暖熱區)。
東北和內蒙古主要屬于涼溫區氣候,部分地區具有中溫區氣候的特點,也有部分地區無霜期在160天以下,表明沒有種植葡萄的潛力,但在這些地區分布的主要為山葡萄,具有很好的耐寒性。
河西走廊除肅南和蘭州外,屬于涼溫氣候區;肅南地區的無霜期在160天以下,僅有少部分種植葡萄;蘭州是位于甘肅省中部的一個新興葡萄酒產區,屬于暖溫氣候區。賀蘭山東麓產區主要為中溫區,部分地區屬于涼溫區。
新疆、京津冀、黃土高原4種氣候區都有,新疆以中溫氣候類型為主,而京津冀則以暖溫氣候為主,黃土高原暖溫和暖熱氣候最為普遍。山東、黃河故道、西南高山和特殊產區的主要為暖熱氣候。西南高山產區的無霜期范圍相當大,最小值為178天,最大值為353天。

在所有產區中,特殊產區是最熱的地區,該產區的無霜期最低達到了277天。南方兩種野生葡萄的低溫需求量尚不明確,但是有研究表明,在冬季氣溫高于7°C的溫暖地區,會由于低溫不足導致延遲和發芽不整齊,因此需要使用破眠劑來促進發芽。在廣西,采用破除休眠劑結合其他技術,還可以實現一年兩收栽培.
事實上,降水是制約我國葡萄產業發展的主要因素。根據干燥度,釀酒葡萄氣候適宜區可劃分為3種類型(1-1.6半濕潤、1.6-3.5半干旱、>3.5干旱)。從整體來看,大多數產區都屬于半濕潤區。
根據干燥度,特殊產區完全屬于不適宜歐亞種葡萄種植的區域。因此,該地區的葡萄酒產業主要依靠刺葡萄和毛葡萄的生產,有必要提高栽培管理模式,減少病蟲害的發生。
西南高山產區主要為半濕潤區,且有部分地區屬于濕潤區。然而,這個地區有著復雜的地形,多山,高海拔,葡萄園多分布在具有良好排水能力的山坡上,因此,其干燥度底限比其他產區略低;此外,該產區葡萄主要是歐美雜交種,表現出比歐亞種好的抗性。
黃河故道產區、東北產區、山東產區以及京津冀產區主要為半濕潤類型,近四分之一的京津冀地區屬于半干旱區。這些產區的葡萄園的管理應該更多地集中在病蟲害的控制上,同時也要考慮對高抗性品種的栽培和利用。
黃土高原產區兼具半濕潤以及半干旱類型,內蒙古產區氣候主要為半干旱和干旱類型。整個賀蘭山產區都屬于干旱類型。河西走廊產區以干旱類型為主,小面積為半干旱區。新疆產區也完全屬于干旱區,是中國最干的葡萄酒產區,因此,高效灌溉是這些地區優質葡萄生產的必要條件。
在中國,釀酒葡萄大多為歐亞種,通常當溫度低至-15°C時,就必須對這些葡萄進行埋土處理,來抵御冬天的嚴寒,確保其順利越冬。當然,這個溫度值并不是絕對的,葡萄耐寒性有著復雜的生理機制,受到品種以及其他環境因素的影響。
東北產區、內蒙古產區、河西走廊產區、賀蘭山東麓產區、新疆產區以及京津冀產區的年極端低溫基本上都低于-15°C,因此這些產區大多數也是需要埋土的。
黃土高原產區橫跨埋土區和非埋土區。山東產區也位于埋土和非埋土的交界處,如果30年內年極端低溫≤-15°C發生3次以上,淺埋仍然是必不可少的。黃河故道、西南高山產區和特殊產區這三個產區,葡萄不需要埋土也能夠順利越冬。
由此可見,在中國大部分的葡萄酒產區,埋土是必不可少的。而這項措施的進行也是影響葡萄園收入和管理的重要因素。因此,埋土線邊界地區可以嘗試引進更多的抗寒品種。山葡萄就是一個極其耐寒的葡萄種,可耐受溫度低至−40°C,可作為一個很好的種質資源來培育耐寒品種。
結論
基于調查結果,我國釀酒葡萄主要分布在179個縣,總種植面積為16.32萬公頃。山葡萄(Vitis amurensis)、刺葡萄(Vitis davidii)和毛葡萄(Vitis quentularis)是我國三大特色種質資源,但尚未得到有效開發和利用。國際品種在我國種植廣泛,不同產區品種同質化嚴重。大多數產區具備良好的氣候適宜性。該研究結果有助于提高對我國葡萄酒產區的認識水平。
但我國葡萄酒產區的發展仍面臨著諸多挑戰:野生種質資源利用不足、缺乏完整的葡萄酒地理標志保護體系、品種結構同質化嚴重等。我們希望基于此,能有更多釀酒葡萄栽培區劃、品種區域化、葡萄酒風格建立等方面的進一步研究,幫助促進中國葡萄酒產區的發展。